科研人员合作绘制大脑星形胶质细胞转录因子功能图谱
2026年4月24日,中国科学院脑科学与智能技术卓越创新中心、上海脑科学与类脑研究中心周海波研究团队与上海市第六人民医院郑元义教授团队、上海鲸奇生物胡新德研究团队通过合作研究,绘制大脑星形胶质细胞转录因子功能图谱。该研究利用自主开发的体内功能获得性扰动测序(iGOF-Perturb-seq)体系,实现了蛋白质功能获得性表型的高通量分析。通过该测序体系与细胞类型特异性启动子相结合,系统性研究了约1000种转录因子对星形胶质细胞转录组的功能获得性扰动。基于扰动细胞的表达谱,构建了星形胶质细胞转录因子功能图谱,鉴定出功能模块并对先前未表征的转录因子进行功能注释。此外,该研究还首次在病理条件下对疾病相关转录因子应用iGOF-Perturb-seq技术筛选出潜在的疾病治疗转录因子,并在小鼠疾病模型中验证了其治疗效果。该研究为深化对体内基因调控和疾病机制的理解提供了新思路,并为多种脑部疾病的潜在治疗靶点发现开辟了新途径。研究论文在国际学术期刊《科学》(Science)上发表。
扰动测序(Perturb-seq)技术能够在单细胞分辨率下系统解析基因扰动效应,已被用于绘制遗传互作图谱和解析基因调控网络。然而,现有研究主要基于体外体系,新近发展的体内方法虽能揭示活体组织中的基因功能,但往往局限于小规模的功能缺失效应,尚缺乏大规模研究功能获得性效应的体内方案。星形胶质细胞作为中枢神经系统中的关键细胞,通过调控突触功能、维持稳态及参与炎症反应等机制发挥多样化功能,其功能程序的核心调控者转录因子在生理与病理条件下的具体体内作用仍不清楚。
基于以上研究背景,研究团队开发了一种名为iGOF-Perturb-seq的体内高通量功能获得性扰动测序平台。该平台通过整合条形码化开放阅读框、腺相关病毒介导的基因递送以及单细胞核RNA测序技术,实现了在活体组织中对基因功能获得性效应的大规模系统性研究。研究人员将该方法应用于小鼠大脑中的星形胶质细胞,以单细胞分辨率平行研究了约1000种转录因子的功能获得性效应(图1)。

图1. 体内高通量功能获得性扰动测序平台的建立
利用此平台产生的扰动细胞转录组信息,研究人员成功绘制了星形胶质细胞转录因子的系统性功能图谱,不仅从分子网络中呈现出转录因子(TF)与靶基因的调控关系,更通过体外细胞模型与在体动物实验,验证了图谱的准确性与可重复性。在此基础上,研究团队进一步构建了转录因子扰动与基因程序响应的体内关联模型,识别出多个具有协同调控作用的TF功能模块,揭示了星形胶质细胞内基因程序的模块化调控特征。同时,借助该模型,团队对此前功能未知或研究较少的转录因子进行了功能注释,明确了它们在调控星形胶质细胞氧化应激和炎症与免疫反应等功能中的潜在作用,为后续机制研究提供了新的线索与依据(图2)。

图2. 大脑星形胶质细胞中转录因子的功能注释
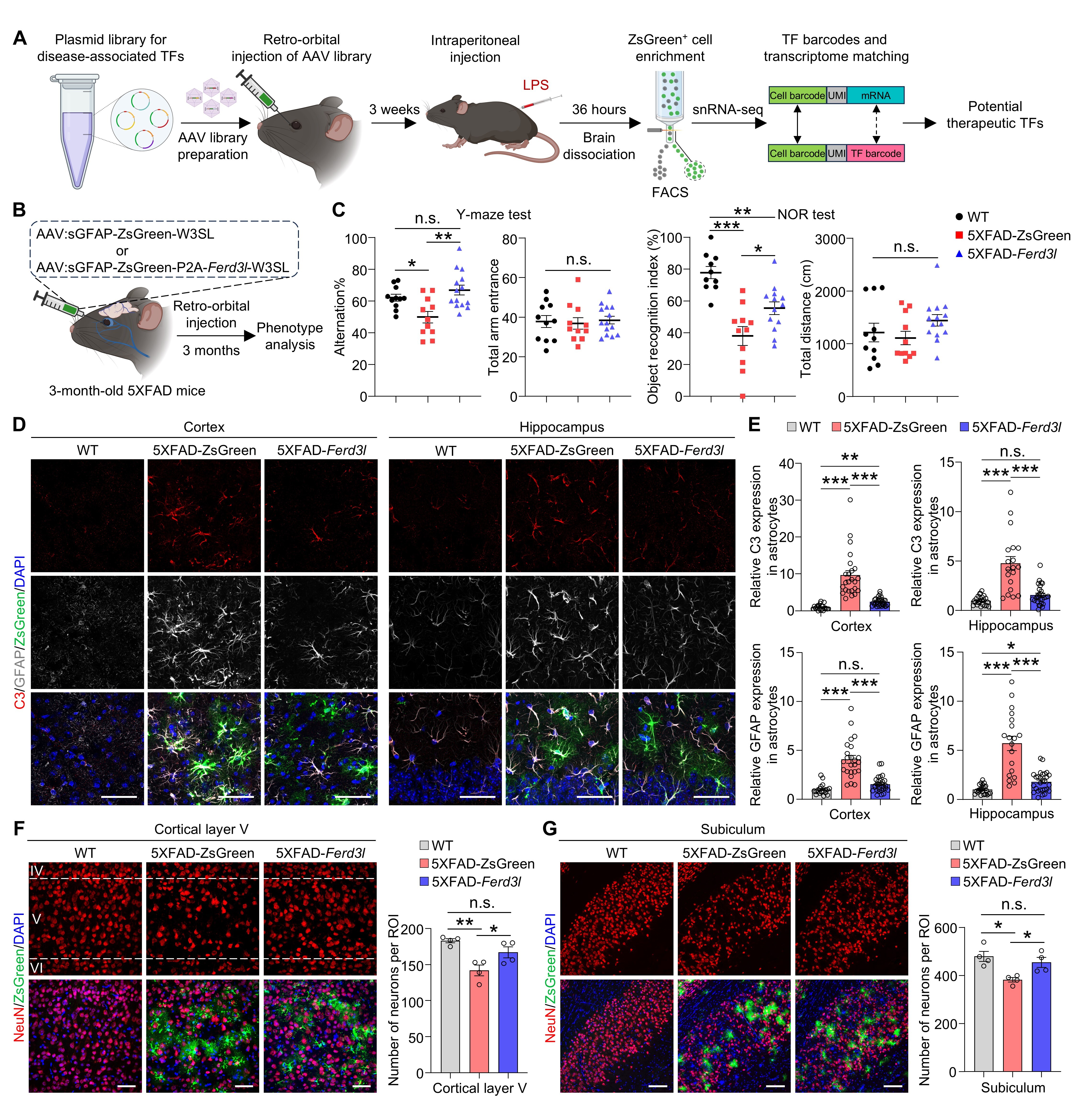
星形胶质细胞的正常功能改变与多种脑部疾病的发病和进展密切相关。研究人员通过进一步将转录因子功能图谱与来自多种神经退行性疾病、正常衰老、胶质瘤及精神疾病患者的数据集进行关联,预测了不同脑部疾病相关的候选转录因子。为了筛选治疗靶点,研究团队开创性地在模拟疾病的病理条件下对预测的疾病相关转录因子进行iGOF-Perturb-seq筛选,从而鉴定出潜在的疾病治疗型转录因子。最后,研究人员选择转录因子Ferd3l在阿尔茨海默病小鼠模型中验证其星形胶质细胞特异性过表达对阿尔茨海默病治疗的有效性。结果表明,全脑星形胶质细胞特异性过表达Ferd3l能够有效改善小鼠模型的阿尔茨海默病症状(图3)。

图3. 疾病治疗型转录因子的筛选和体内功能验证
总而言之,该研究借助iGOF-Perturb-seq技术平台,成功在生理与病理状态下系统绘制了星形胶质细胞转录因子的功能图谱。该成果不仅为揭示体内基因调控网络与疾病发生机制提供了重要数据支撑,也为后续筛选针对多种脑部疾病的潜在治疗靶点奠定了关键基础。
中国科学院脑智卓越中心、上海脑科学与类脑研究中心周海波研究员,中国科学院脑智卓越中心许争争博士,上海市第六人民医院郑元义教授,吴建荣副研究员以及上海鲸奇生物科技有限公司胡新德博士为该论文共同通讯作者。研究工作得到了科技部、国家自然科学基金委、中国科学院、上海市和中国博士后科学基金会相关项目的支持。