合作研究解析猕猴属复杂结构变异助力演化医学研究
2025 年2 月27日,上海交通大学毛亚飞课题组与中国科学院脑科学与智能技术卓越创新中心/神经科学研究所、上海脑科学与类脑研究中心孙强课题组合作,在Nature杂志上在线发表了题为《Integrated analysis of the complete sequence of a macaque genome》的文章。该研究首次完成了非人灵长类端粒到端粒(telomere-to-telomere, T2T)完整基因组组装,系统解析了猕猴属与人类的大尺度基因组差异,并以FOLH1 基因家族为关键案例,解释结构变异如何通过三维基因组重构调控脑细胞类型特异性表达。除此之外,该项研究还揭示了猕猴属种间分化的遗传学特征,为非人灵长类生物医学模型奠定了关键遗传基础。
猕猴属的食蟹猴(Macaca fascicularis)和恒河猴(Macaca mulatta)是最常用的非人灵长类实验动物,因其与人类具有较近的亲缘关系(约 2,500 万年前分化),而被广泛用于生物医学和人类演化研究,尤其在人类特有性状形成、疾病模型及药物代谢等领域,猕猴属动物模型具有不可替代的作用和地位。然而,现有的食蟹猴参考基因组仍存在大量未知序列,特别是着丝粒、片段重复(segmental duplications, SDs)和核糖体 DNA(rDNA)区域,而这些区域恰恰是基因组结构和功能的重要部分,涉及染色体的稳定性、基因表达调控以及染色体的重排等生物学过程,这些缺口的存在极大地限制了对灵长类演化机制及其生物医学价值的深入探索。
为了解决这一难题,研究团队首先构建了食蟹猴孤雌生殖胚胎干细胞系,其具有两套染色体遗传信息近乎纯合的特性,是构建参考基因组的理想材料。在此基础上,团队利用自主开发的基于特有 k-mer 标记的分型迭代替换局部组装工具,成功解决了现有组装软件未能或错误组装的上百个复杂结构区域,最终成功构建食蟹猴T2T 基因组T2T-MFA8v1.1。该基因组全长3.06 Gbp,QV 达到71.27,NG50 为162.13 Mbp,与人类基因组T2T-CHM13v2.0 的水平相当,成为首个非人灵长类完整参考基因组,为深入理解复杂基因组区域提供了重要工具。
通过分析食蟹猴完整参考基因组,研究团队发现:(1)食蟹猴SD 分布模式具有特异性:食蟹猴的SDs 总长122.51 Mbp,较人类(227.36 Mbp)减少46%,且更富集于亚端粒区(人类偏向近着丝粒区)。这种分布差异可能驱动灵长类基因组重塑的方向性。(2)rDNA 分布与人类存在差异:食蟹猴的 rDNA 仅定位于 10 号染色体,而在人类基因组中,rDNA 分布于 5 条近端着丝粒染色体(chr13, chr14,chr15, chr21, chr22)。这一差异或为人类近端着丝粒染色体的形成及人类疾病21三体综合征的演化医学机制提供了新的解释。(3)独特的着丝粒结构演化:食蟹猴着丝粒由SF7 家族α-卫星主导,平均长度较人类长3.83 倍(如chr15 达13.88 Mbp),并保留与灵长类祖先共存的古老SF8-SF13 序列层,揭示了猕猴属存在新着丝粒形成的独特演化机制。
随后,为了深入解析人类与猕猴属之间的大尺度基因组结构变异及其在灵长类演化过程中的功能效应,研究团队优化了结构变异鉴定方法,共鉴定出 93 个人类与猕猴属之间的固定结构变异,其中包括78 个倒位、11 个着丝粒重定位和 4 个染色体内易位,其中 21 个结构变异为首次报道(图1)。进一步研究发现,在灵长类脑演化过程中,超过 400 个基因可能因相关结构变异而发生脑细胞类群的表达差异。

图1.人类和猕猴属的固定大尺度结构变异
以 FOLH1 基因为例,其编码的谷氨酸羧肽酶II(glutamate carboxypeptidase II,GCPII)在神经系统的谷氨酸调控中发挥关键作用,基因突变与智力障碍密切相关。在猕猴属中,FOLH1基因为单拷贝,而在人类中,则包含 FOLH1和 FOLH1B(与猕猴 FOLH1 直系同源)两个拷贝。人类的 FOLH1基因在少突胶质细胞中高表达,而 FOLH1B基因在大脑不同细胞类群中几乎不表达,与猕猴属 FOLH1在多个细胞类群中广泛表达的模式存在显著差异。为了揭示这种差异的成因,研究团队整合了单细胞多组学数据,发现在人类与猕猴属的演化过程中,人类 FOLH1B 调控区的一个 1.4 kbp 片段特异性地丢失,导致了其在脑内无法表达而“假基因化”。同时,人类的 FOLH1基因由于重复事件的发生,导致了染色质三维结构的重塑,进而改变了其细胞类群表达模式(图2)。这一研究为结构变异在演化过程中如何影响细胞类型特异性表达模式提供了新的见解,特别是在阐明谱系特异性表型的形成及人类疾病的发生机制解析上具有重要的科学意义。

图2. FOLH1 基因家族的演化历史和多组学分析
食蟹猴与恒河猴虽同属于猕猴属,但在形态学特征、行为模式及疾病易感性等方面均存在显著差异。然而,这些表型差异背后的遗传基础一直未得到充分阐明,从而严重制约了这两个物种在生物医学模型中的应用潜力。
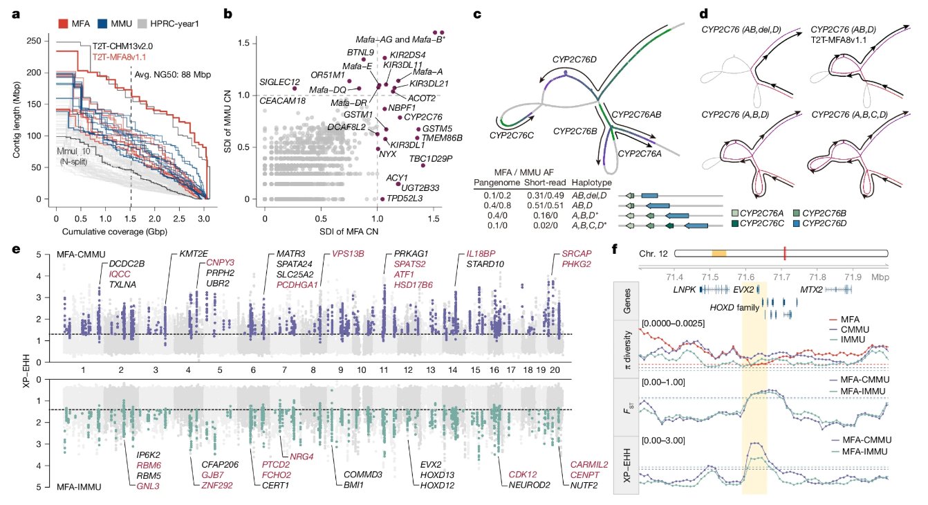
研究团队通过泛基因组图等手段,鉴定了240 Mbp 的物种间复杂结构差异区域,涵盖Mafa-AG/B、CYP2C76及GSTM 等基因家族。其中,恒河猴CYP2C76(猴特异性细胞色素P450 酶基因)呈现4 种结构单倍型,而食蟹猴仅保留2 种,这可能反映了两个物种之间的代谢差异(图3)。此外,研究团队鉴定出16.76 Mbp的食蟹猴与恒河猴遗传分化区域(genetic differentiation regions)(图3),发现两物种间的固定遗传差异在调控元件中出现了 9.43 倍富集,其中包括可能影响尾巴长度的 HOXD13 基因。这一发现与食蟹猴尾巴显著长于恒河猴的表型特征相吻合。此外,该发现也与鹿鼠尾巴适应性演化的研究形成了趋同演化案例,为揭示哺乳动物尾巴形态多样性的遗传机制提供了新的视角。

图3 食蟹猴与恒河猴的种间遗传分化
总体而言,本研究通过研发新型计算工具实现了非人灵长类T2T 完整基因组组装,系统阐明了猕猴属与人类在基因组结构层面的演化差异,不仅揭示了结构变异通过三维基因组重构调控和调控元件改变等影响基因表达的细胞类型特异性,还深入解析了猕猴属种间分化的遗传学基础,为猕猴生物医学模型奠定了坚实的遗传基础。该研究深化了我们对灵长类演化医学、生物医学模型和谱系特异性适应的理解。
上海交通大学毛亚飞与中国科学院脑智卓越中心、上海脑中心孙强为该论文的共同通讯作者。该工作得到了上海交通大学、中国科学院脑智卓越中心、浙江大学、中国科学院昆明动物研究所、中国科学院成都生物研究所等专家学者的鼎力支持。上海交通大学博士研究生张世龙、中国科学院脑智卓越中心博士研究生许宁和上海交通大学博士研究生傅莲婷为该论文的共同第一作者。本研究与国内外多个灵长类联盟合作。该研究获得了中国科学院、上海交通大学、科技部、基金委、上海市、博士后科学基金等的资助。